2022中关村论坛系列活动——第九届中关村金融科技论坛年会,今日13:00线上召开
发布时间:2022-03-23

当前,后疫情时代经济复苏面临严峻挑战,世界各国更加需要加强科技开放合作,通过科技创新共同探索解决重要全球性问题的途径和方法。我国“十四五”规划提出锚定2035年远景目标,加快数字化发展,建设数字中国,打造数字经济新优势。近期,《金融科技发展规划(2022-2025年)》《关于银行业保险业数字化转型的指导意见》《金融标准化“十四五”发展规划》《“十四五”数字经济发展规划》等促进金融科技发展的多项文件陆续出台,将金融科技的发展方向提到一个新的前所未有的高度,为金融科技助力数字经济和实体经济融合发展,充分发挥数字技术对经济发展的放大、叠加、倍增作用指明方向。

数字经济布局下,金融机构如何快速响应与落实《规划》《意见》等指导政策?如何加深金融与科技的融合,在规范中创新发展?金融科技如何支撑绿色金融高质量发展?践行社会责任?元宇宙将给金融业带来哪些变革?立足数字化浪潮,关键核心技术如何助力金融机构之间的“新型博弈”?如何抢占金融数字化战略高地?这些问题仍然亟需各界共同探索。

3月23日至24日,2022中关村论坛系列活动——第九届中关村金融科技论坛年会将邀请来自国内外金融研究机构、金融科技企业等领域的各界人士,围绕数字经济当下及未来发展迫切需要解决的问题进行深度探讨。神州信息金融卓越方案中心总经理、金融信创首席专家赵巍将在今日14:10-16:00“奋进前进,数字经济塑造金融未来”环节做题为《以信创位抓手,助力金融数字化转型》的分享。

本次大会已确认出席的外籍嘉宾有英国驻华使馆参赞(金融与专业服务)Rhys Gordon-Jones、格拉斯哥大学亚当斯密商学院院长John Finch。国内专家包括中国工程院院士倪光南,中国工程院院士、清华大学计算机系教授郑纬民,全国政协委员、国务院参事室金融研究中心研究员、原中国保监会党委副书记、副主席周延礼,国务院发展研究中心金融研究所副所长陈道富,北京大学国家发展研究院副院长、北京大学数字金融研究中心主任黄益平,中关村互联网金融研究院副院长、南开大学金融研究所所长、联储证券董事兼首席经济学家李全,中国社会科学院国家金融与发展实验室副主任杨涛,中国工商银行首席技术官吕仲涛等在内的众多金融科技各领域专家学者和产业领袖。

其中,Rhys Gordon-Jones参赞将发表题为《中英关于金融科技和绿色金融合作的探讨》的主题演讲,John Finch院长将以《金融科技经济发展的对象集群和生态系统》为主题围绕金融科技组织集群和生态系统进行阐述 。倪光南院士将以《聚焦RISC-V生态发展 夯实数字技术基础》为主题聚焦RISC-V开源芯片,探讨芯片产业发展。郑纬民院士将围绕金融科技系统软件做相关主题演讲。周延礼主席将发表《数字金融助力数字经济健康发展》的主题演讲。中国电子技术标准化研究院区块链研究室主任李鸣将以《元宇宙:以区块链为核心的Web3.0数字生态》为主题剖析如何用系统分析的方法明确元宇宙的外延、内涵和核心要素,从而加速推动元宇宙产业支撑数字经济高质量发展。同时,百信银行首席战略官陈龙强将从《元宇宙趋势下的银行业数字化转型新范式》主题切入,详解当银行业在数字化转型过程中,与元宇宙相遇,能擦出怎样的火花?

会议亮点

1、特邀行业权威,领衔深度分享——国内外金融研究机构、金融科技企业等领域的各界人士,交流创新思想,探讨前沿科技,把脉未来方向。

2、紧抓前瞻热点话题,把握发展新时机——聚焦热点话题,眺望新格局,布局新业务,创建新模式,打造新生态。

3、洞察全球发展趋势,紧扣前沿技术实践——论坛年会主要由主旨演讲、报告发布、互动对话、大赛奖项发布等多个模块组成,打造“会+赛+发布”三位一体的综合平台。洞察全球金融科技技术前沿发展趋势,深度解析场景应用,为参会企业提供领先一步的实践探索。

组织架构

指导单位

中关村论坛执行委员会办公室

北京市地方金融监督管理局

中国互联网金融协会

北京市海淀区人民政府

北京市西城区人民政府

主办单位

中关村金融科技产业发展联盟

中关村互联网金融研究院

中国互联网金融三十人论坛

支持单位

北京中关村国际会展运营管理有限公司

会议时间

2022年3月23日下午-24日全天

会议形式

线上

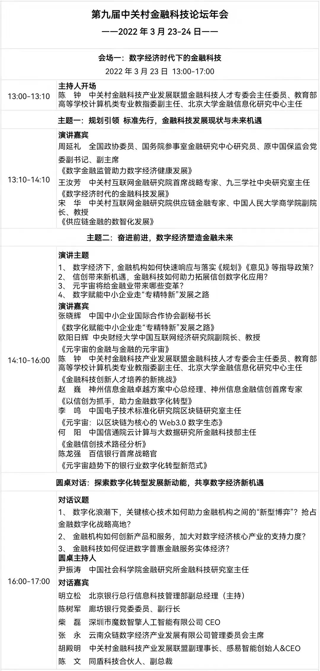
会议议程

注:以上日程以当天会议安排为准。

扫描二维码观看直播